Publication

Dong, X., Li, J., Soysal, E., Bian, J., DuVall, S., Hanchrow, E., Liu, H., Lynch, K., Matheny, M., Natarajan, K., Ohno-Machado, L., Pakhomov, S., Reeves, R., Sitapati, A., Abhyankar, S., Cullen, T., Deckard, J., Jiang, X., Murphy, R., & Xu, H. (2020). COVID-19 TestNorm - A tool to normalize COVID-19 testing names to LOINC codes, Journal of the American Medical Informatics Association. Full text link

Introduction

To efficiently conduct clinical studies across different institutions within a network, one requirement is to normalize clinical data to common data models (CDM) and standard terminologies. Among different types of clinical data, COVID-19 diagnostic testings are extremely important for all the following analyses, as they are the primary means to identify the confirmed COVID-19 cases. To address the urgency of the pandemic, individual institutions have created local names and local codes for those new COVID-19 testings in their EHRs. Meanwhile, LOINC (The standard code system for laboratory observations), a widely used international standard for lab tests, has responded quickly by developing a new set of standard codes for COVID-19 testings, to guide standard coding of COVID-19 testings in clinical settings. Nevertheless, there is a lack of mappings between local COVID-19 testing names and standard LOINC codes, which hampers cross-institutional studies that rely on normalized clinical data at each institution.

Therefore, we developed an automated tool - COVID-19 TestNorm, to normalize a local COVID-19 testing name to a standard LOINC code. We believe COVID-19 TestNorm will be a useful tool for secondary use of EHRs for the pandemic, thus facilitating the global research of COVID-19. This tool is available to the community via an open source package at GitHub (Link).


COVID-19 TestNorm Demo

We are following the LOINC guidelines for normalizing COVID-19 testing names to LOINC codes. Please enter a COVID-19 testing name below. If you have additional information about the testing such as specimen and manufacturer information, please concatenate them to the end of the testing name.

Example testing names are:

COVID-19 Testing Name

:


Methods

Using COVID-19 testing data collected from eight institutions, we developed a rule-based system to automatically normalize a local testing name to a LOINC code of COVID-19. Figure 1 shows an overview of the modules of the COVID-19 TestNorm system, mainly including entity recognition and LOINC mapping, with inputs from knowledge components such as lexicons and coding rules. The input lab testing names are tokenized at first, then specific entities are recognized and appropriate LOINC codes are automatically mapped and returned finally.

Overview

System overview

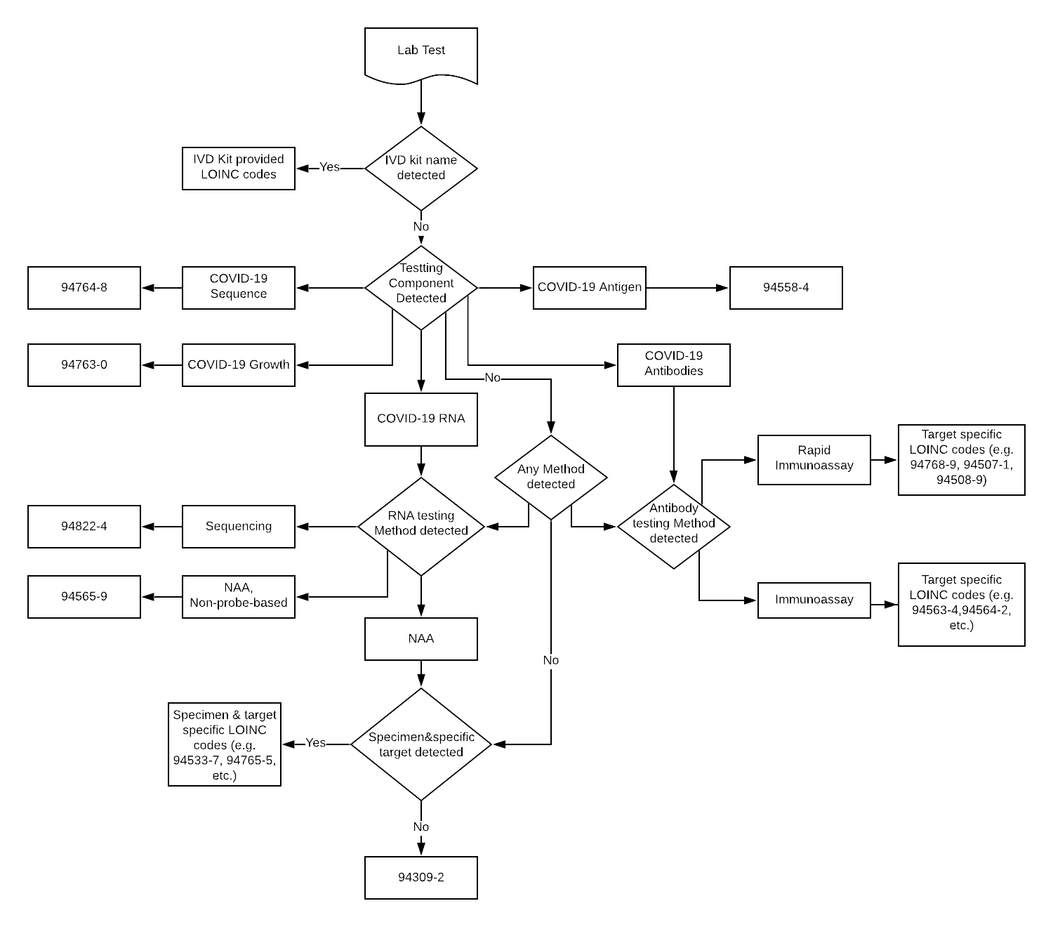
Decision Tree Diagram

Decision tree for coding rules


Github Logo
Github repository

Acknowledgements

We would like to thank the following institutions for providing local COVID-19 testing names: UT Physicians Health Care System, Memorial Hermann Health System, University of California San Diego, Mayo Clinic, University of Florida, University of Minnesota, Columbia University Medical Center and the Tennessee Valley Healthcare System of Veterans Affairs Medical Center.

Contact Us

Center for Computational Biomedicine

School of Biomedical Informatics

The University of Texas Health Science Center at Houston

7000 Fannin St, Houston, TX 77030

License Support

Hao Ding

[email protected]

713-208-8195

Technical Support

Firat Tiryaki - Scientific Programmer

[email protected]

713-500-3934

Follow Us


follow me on twitter follow me on facebook follow me on LinkedIn